南安市梅山工程学校
Toggle navigation
首页
学校管理
校园动态
学校简介
教育新闻
教务教学
高等学历继续教育
中职教育
德育教育
德育活动
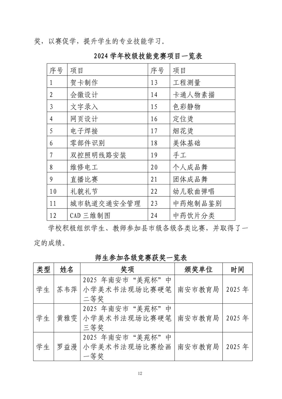
安全教育
家长学校
学生发展
卫生防疫
培训考试
技能鉴定
社会培训
招生就业
招生简章
就业指导
队伍建设
党建工作
教工之家
资源中心
综合应用
中央课改准考证
开放教育成绩查询
移动短信发送平台(新)
开放教育期末笔试准考证
开放教育学号查询
专题栏目
平安先行创建专栏
语言文字规范化
毕业合影
中职人才培养方案
年度质量报告
咨询热线:0595-86585283
关注微信:
专题栏目
平安先行创建专栏
语言文字规范化
毕业合影
中职人才培养方案
年度质量报告
年度质量报告
首页
专题栏目
年度质量报告
南安市梅山工程学校中等职业教育质量年度报告(2025)
发布时间:2026-01-02
发布者:管理员
文章来源:原创
阅读 : 8316
下一篇:
南安市梅山工程学校中等职业教育质量年度报告(2024)